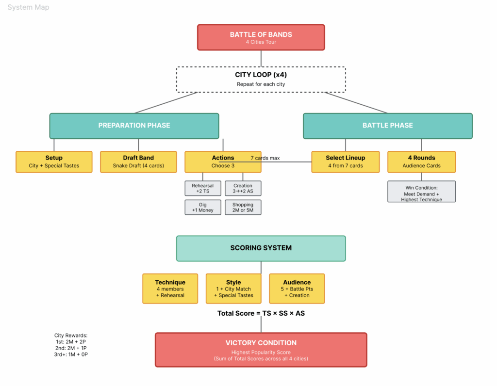
The two concept maps show different ways of viewing the same game system. The first one, the System Concept Map, captures Battle of Bands as a process. It organizes the game through time, following the loop that repeats across cities, from the Preparation Phase to the Battle Phase to Scoring. It answers the question “how does the game work?” by showing the order of player actions and how the system changes at each step. The second map, the Game Concept Map, captures the game as an idea rather than a process. It groups elements into core design pillars like theme, characters, objectives, features, and mechanics. It answers “what is the game made of?” by breaking down the structure and components that define its identity.
Both maps overlap in how they organize information. Each uses hierarchy to simplify complexity, color to improve clarity, and arrows to trace relationships. Both ultimately connect to the same endpoint, the victory condition of highest Popularity, showing that despite using different frameworks, they describe the same cohesive system.
Their differences, though, highlight distinct perspectives. The system map focuses on flow and causality, how one action leads to another over time (draft cards → take actions → battle → score). The game concept map focuses on structure and meaning, how related ideas group together independent of sequence (mechanics, objectives, features). The system map captures the player’s lived journey through the game, while the concept map captures the designer’s intent behind that journey. Together, they form a complete picture, one explaining how to play, and the other explaining why it works.



